国资创投的尽职免责制度建设似乎驶入了快车道。
2024年6月,国办31号文率先将“改革完善基金考核、容错免责机制”写入国家政策;短短半年后,2025年1月,国办1号文再度强调,进一步把这一议题推向中央决策的核心。
与此同时,各省市也迅速跟进:各层级监管层陆续为区属国企及基金量身定制考核评价与尽职免责办法;不同地区的政府投资基金管理办法里,更是密集嵌入免责条款。(联系作者获取《投中嘉川-尽职免责政策汇总表2025》)
一时间,国资创投几乎都有了免责政策。
投中研究院的《2024年政府引导基金专题研究报告》佐证了这一点:2024年新出台或修订的引导基金管理办法中,已有85%建立了尽职免责制度,而2020年以前这一比例仅为4%,反差之大,可见一斑。

然而,近来我们与部分国资LP调研时发现,形势并没有想象中美好,规则“有没有”早已不是最大痛点,真正的拦路虎出现在落地执行环节——由谁来认定、如何认定、标准是什么。
实际上,手握这一环节最终解释权的往往是审计与巡视部门,但在政策制定中,鲜少见其身影。
由此引出一个必须追问的问题:当下的尽职免责制度究竟走到了哪一步?其发文机关是谁、条文如何演进、又为何在关键环节失语?我们将在下文逐一拆解。
01.
发文主体是谁?
政府办公厅是发布主力,审计巡视鲜少参与
纵览各地文本,政府办公厅无疑是发布主力,其政策层级相对较高,覆盖面更广。
如北京、上海、湖北、广东、四川等地政府办公厅,均在促进特定产业、创投、政府投资基金发展的相关文件中,嵌入了对于建立尽职免责制度的指导意见,是所有政策中发文层级最高的一类。
此外,部分地区财政、国资委等部门亦有单独发布或联合多部门共同发布相关政策。
各省市财政厅主要聚焦政府投资基金,对纲领性文件进行细化,明确尽职免责适用的条件和情形,以及具体执行流程。
省、市国资委则发布清单式免责办法,直接适用于各级国有企业及其管理的基金。这类文件往往附带“尽职免责+绩效评价”双清单,条款更细、场景更实、追责边界相对更清晰。
然而,真正由审计部门主导或参与的尽职免责政策至今寥寥无几。

从政策出台角度而言,仅安徽省委审计办、省审计厅去年5月联合出台了《关于在国有资本投资科创企业审计中建立容错机制的实施意见》,围绕国有资本投资生命周期,明确了适用容错机制的基本条件和适用情形,同时细化规范了审计容错认定程序流程及相关工作要求。这是少有的由审计部门主导的容错机制,具有突破性意义。
其他地区亦有在尝试把审计部门拉进规则制定圈。
云南在《云南省政府投资基金支持产业高质量发展实施方案》里直接点名“省金融管理局会同省财政厅、省审计厅联合制定政府投资基金尽职免责工作指引”;广东新发布的政府投资基金管理办法虽由财政厅牵头,但专设条款划定审计部门参照执行。在这些机制下,审计部门从“事后审查”变为“事前共议”,为尽职免责机制在审计环节真正落地开了一道口子。
但对巡视监督的提及仍近乎空白。
目前,仅观察到安徽与浙江两地区提及巡视参与基金尽职免责与考核评价前期制定环节。
《浙江省人民政府办公厅关于促进政府投资基金高质量发展的实施意见》中要求“完善免责认定标准和流程,纪检监察机关和组织、巡视、审计等部门要依规依纪依法予以支持”。
安徽省科技厅发布的《安徽省天使母基金群高质量运营指引(征求意见稿)》提及“基金考核评价、审计、巡视、国资监管考核以基金整体项目投资核算作为评价依据,不以单一子基金或单个投资项目损失作为评价依据”。
02.
容亏比例:
单项目最高亏损100%
那么,尽职免责到底该怎么做?
大多数顶层设计制度还是对免责进行笼统、模糊的描述。
省级指导性文件大多以“若干措施”“意见”或地方性法规形式,将“健全尽职免责机制”作为顶层设计确立下来。部分文件中或还补充“容忍正常投资风险,不简单以单个项目或单一年度盈亏作为考核依据”作为原则性兜底。
不过,也有先行者把具体容亏率直接写进顶层设计,明确只要基金或项目亏损未触及设定上限,即可启动尽职免责程序,重点核查工作流程是否合规、情形是否合理。
一些地区直接把认定条件、免责情形、申报流程、结果运用一次性打包,细化并单设了尽职免责相关工作指引或实施配套细则。
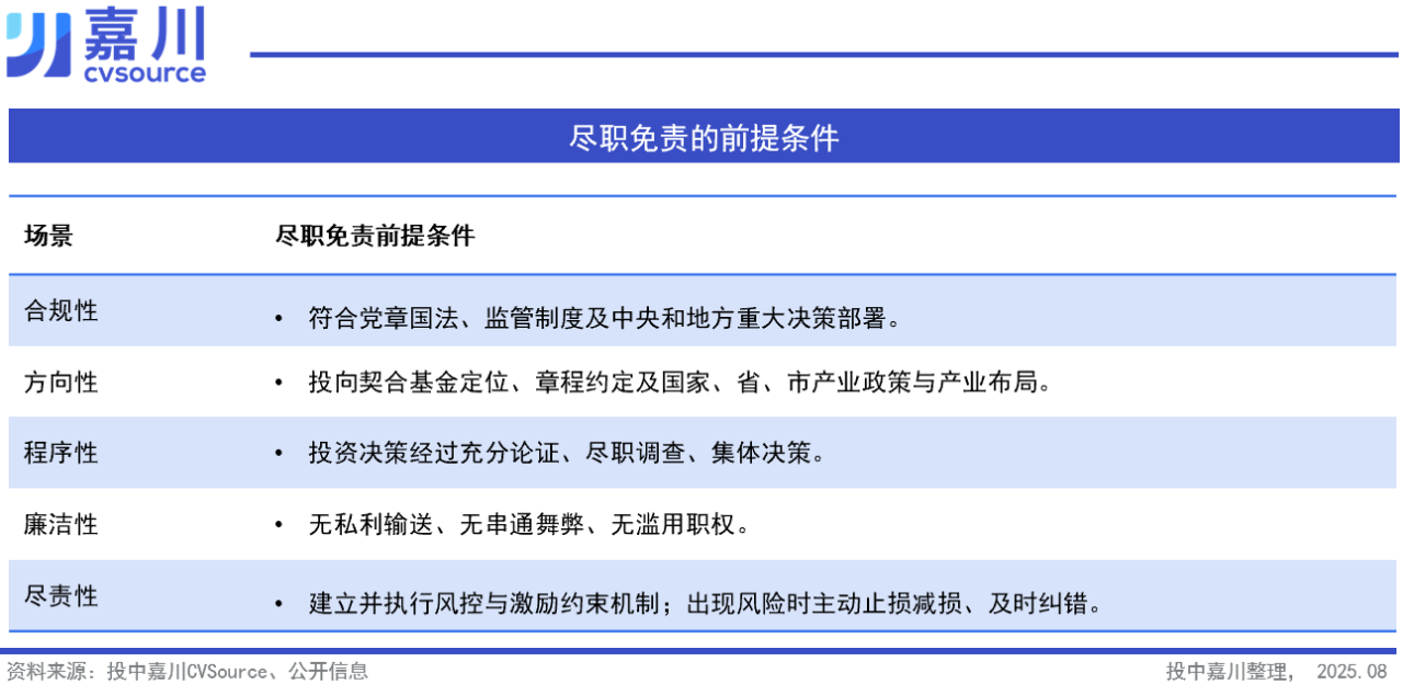
首先,免责认定是有前置条件的。通过对多地政策文件尽职免责条款的系统梳理,可归纳为五个核心维度:合规性、方向性、程序性、廉洁性、尽责性,意即要求投资符合基金功能定位或服务国家/地方战略、决策等流程规范、出现风险后主动止损、无利益输送及违法违规等。
免责机制本质是对合规履职者的风险豁免,但我们调研了解到,实际执行过程中机构在免责前提这里往往就会受到一定阻碍。例如程序性中的投资决策、尽职调查是否充分论证,由于很难界定什么样才算“充分”,仍以主观判断居多。

适用的尽职免责情形亦可被归纳为四大高频类型:政策与战略调整、创新探索风险、市场客观波动及基金运作特性。
个别地区会涉及一些创新性情形。
比如舟山市《普陀区产业基金投资运作管理尽职免责工作指引》中规定将“采用国际、国内通用的估值方法开展直接股权投资,后续证明估值存在偏差”;“与集体决策的工作人员明确提出反对意见或保留意见(有书面依据),经事实证明该意见正确,且该项决策与投资业务风险存在直接关系”;以及“后续承接的工作人员发现移交前投资项目风险并采取措施以减少损失”三类特殊情况列入免责情形。

至于容亏率,虽有部分地区在较高层级的指导性文件中进行明确,但目前更普遍的做法是在政府投资基金的管理办法及实施细则里直接嵌入具体比例。
容亏率的适用对象可分成两类,一是项目,二是基金。对于单项目,目前最高允许出现100%亏损,不过都仅适用于种子类、天使类项目,其他阶段未有提及。
更多文件把火力集中在基金整体层面,既有一刀切的做法,也有分阶段设置容亏率。一刀切为不区分基金投资阶段,只给出一个最高上限,通常是30%-60%不等。而根据基金投资阶段设置有梯度的容亏率则是更细致的做法。
我们归纳总结各地政策文件后发现,投向种子、初创项目的基金容亏率普遍在50%-80%之间,天使基金则为40%-60%,而投向更为成熟的、阶段更靠后项目的创投、产业、并购基金容亏率则逐级下调。
而在实际调研过程中,我们也了解到,相比于纷繁多样的容亏率的设置,实际真正敢于去触碰这些容亏率边界的机构少之又少,因此目前政策的制定还多是展示地方对于失败的宽容,特别是展示对早期投资失败的包容态度。

03.
“最后一公里”难题
总之,各地区容亏免责的政策框架已经基本搭就,但落地执行道阻且长。
首先,发文机关缺少审计、纪检等关键部门的联合参与,致使免责条款被视为“自说自话”,不少机构存在对事后倒查的担忧;与此同时,现行考核仍以年度为主,与耐心资本匹配的长期评价体系尚待探索。这些阻碍,导致政策文件被束之高阁无法真正落地,国资机构“不敢投、不愿投”的顾虑仍然挥之不去,极大抑制了其投资积极性。
那么如何解决这“最后一公里”的难题?
一方面,建立覆盖审计、纪检等多部门的尽职免责协调机制,以权威性共识替代单部门独白;另一方面,加快出台可操作、可量化的实施细则,并同步细化审计操作指引,把容错嵌入流程、把免责落到纸面。唯有如此,才能形成可预期、可执行且可持续的制度环境。
当前,国资已占据创投市场七成以上出资份额,体量之大决定了其举足轻重。只有尽快疏通尽职免责相关堵点,国资创投便可继续扮演国家创新体系中“耐心资本”的排头兵,为科技创新和培育新质生产力提供源源不竭的长期动力。




